Premiere Pro CS6 - Still buyable?? - Page 2 at DVinfo.net
DV Info Net

Go Back   DV Info Net > Cross-Platform Post Production Solutions > Adobe Creative Suite
Register FAQ Today's Posts Buyer's Guides

Adobe Creative Suite
All about the world of Adobe Premiere and its associated plug-ins.

Reply
 
Thread Tools Search this Thread
Old September 5th, 2014, 10:57 AM   #16
Equal Opportunity Offender
 
Join Date: Feb 2009
Location: Brisbane, Australia
Posts: 3,174
Re: Premiere Pro CS6 - Still buyable??

Quote:
Rank is now just involved in the gambling industry
How far indeed the mighty can fall.

Andrew
Andrew Smith is offline   Reply With Quote
Old September 6th, 2014, 03:09 PM   #17
Trustee
 
Join Date: Aug 2006
Location: Rotterdam, Netherlands
Posts: 1,832
Re: Premiere Pro CS6 - Still buyable??

This thread may have veered off topic a bit.

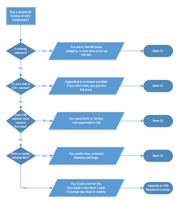
Here is my perception on the choice between Perpetual License versus the rental model, as far as the Master Collection goes.

Up to now I have saved more than $ 1,500 on rental and it continues to pay off every month. Third party plug-ins for new codecs from for example Mainconcept or Cineform will easily fill the gap for people with the need to edit XAVC or XAVC-S. See http://downloads.mainconcept.com/Rov..._Factsheet.pdf
Attached Thumbnails
Premiere Pro CS6 - Still buyable??-perpetual-cc.png  

Last edited by Harm Millaard; September 6th, 2014 at 03:47 PM.
Harm Millaard is offline   Reply With Quote
Old September 7th, 2014, 12:30 AM   #18
Equal Opportunity Offender
 
Join Date: Feb 2009
Location: Brisbane, Australia
Posts: 3,174
Re: Premiere Pro CS6 - Still buyable??

I don't see this product sheet specifically mentioning XAVC, though.

XAVC is the only thing I could possibly want that CS6 doesn't support. Even now I am not sure that I can spot the difference in quality between it and XDCAM 50Mbit.

Andrew
Andrew Smith is offline   Reply
Reply

DV Info Net refers all where-to-buy and where-to-rent questions exclusively to these trusted full line dealers and rental houses...

B&H Photo Video
(866) 521-7381
New York, NY USA

Scan Computers Int. Ltd.
+44 0871-472-4747
Bolton, Lancashire UK


DV Info Net also encourages you to support local businesses and buy from an authorized dealer in your neighborhood.
  You are here: DV Info Net > Cross-Platform Post Production Solutions > Adobe Creative Suite


 



All times are GMT -6. The time now is 08:31 AM.


DV Info Net -- Real Names, Real People, Real Info!
1998-2026 The Digital Video Information Network